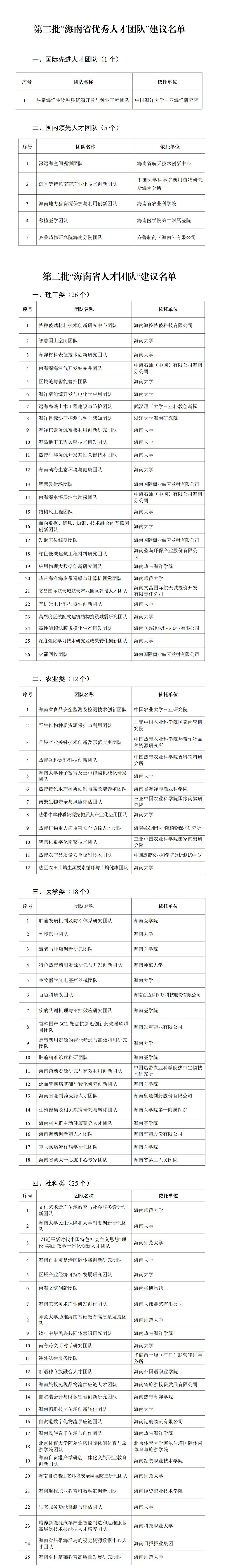
根据《海南省人才团队建设实施办法(试行)》(琼人才通〔2020〕3号)有关规定,经申报受理、部门推荐、专业评审、实地考察等程序,产生了第二批海南省人才团队和优秀人才团队建议名单,现向社会公示。公示期间,如对建议名单有异议,请通过书面形式向我办反映。
公示期限:2024年5月7日至11日(5个工作日)
联系电话:(0898)66235836 65911087(传真)
联系地址:海口市国兴大道69号海南广场9号楼458-2室
邮政编码:570203
中共海南省委人才工作领导小组办公室
2024年5月6日

上一条:
下一条:

热门信息
2022-10-27 19:06:03
2022-02-17 17:16:24
2022-01-11 09:37:12
2023-09-04 10:04:03
2023-09-19 21:01:38
2023-02-03 20:03:57
2023-01-05 19:42:12
2024-01-17 14:57:20
2021-09-22 10:47:38
2022-04-02 15:15:08